登录会员系统  |  联系我们  |  加入学会  
学会动态
中国图象图形学学会关于《重要学术会议指南(2025)》拟推荐会议公示
发布时间:2025-11-18      来源:中国图象图形学学会      分享:

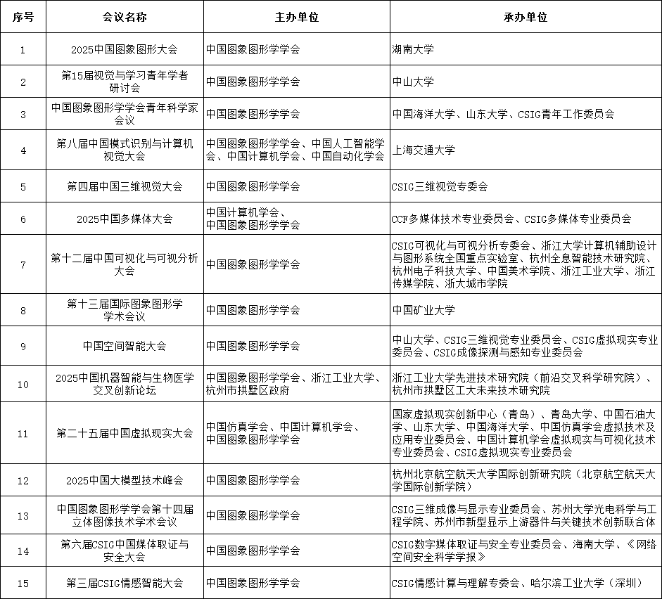
根据《中国科协办公厅关于开展2025年度重要学术会议征集工作的通知》(科协办函创字〔2025〕51号)文件要求,中国图象图形学学会组织开展2025年重要学术会议推荐工作。经专家提名、专家评审委员会评审,学会拟推荐以下重要学术会议:

重要学术会议公示.png 

现将拟推荐的重要学术会议予以公示,公示期为2025年11月18日至11月24日。公示期间,如有异议,请书面实名向中国图象图形学学会反映。

特此公示。

 

联系人:赵欣雨

联系电话:010-82544754

邮箱:info@csig.org.cn

地址:北京市海淀区中关村东路95号

 

中国图象图形学学会

 2025年11月18日



Copyright © 2025 中国图象图形学学会 京公网安备 11010802035643号   京ICP备12009057号-1

地址:北京市海淀区中关村东路95号 邮编:100190

技术支持:中科服